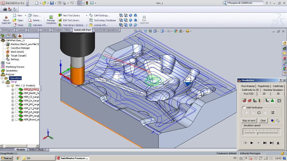
Pós-Processador SolidCAM para Mach3 .TAP

Agilize seu processo de fabricação utilizando nosso pós-processador para gerar percursos G-Code através do Software SolidWorks / SolidCam CAD CAM diretamente para o Software de Controle Mach3 CNC.

Pós-processador SolidCAM para Mach3 CNC Milímetro 3 Eixos (extensão: .TAP .NC)

Pós-Processador:

  • Software: Solidcam
  • Qtd eixos: 3 eixos / 4 Eixos (Indexado c/ Freio via Macro)
  • Unidade: Milímetros Métrico [mm]
  • Linguagem: G-Code
  • Compatível: Mach3 CNC, Mach4 CNC
  • Extensão: .TAP ou .NC
  • Formato: interpoalação linear: G1
    interpolação em curva: G2/G3 com centro em vetores IJK
    ou interpoalção em curva: G2/G3 com raio R

Pós-Processador SolidWorks SolidCam CAD CAM para Mach3 CNC G-Code Pós-Processador SolidWorks SolidCam CAD CAM para Mach3 CNC G-Code
Pós-Processador SolidCam CAD CAM para Mach3 CNC G-Code

Vídeo: SolidCAM



Quem Somos

Somos uma empresa visionária na indústria 4.0! Atuando no comércio, manutenção e fabricação de máquinas CNC computadorizadas para indústria!

Contamos com um time de especialistas no assunto de Automação e CNC, projetos e desenhos em software 3D, e programação G-Code CAD & CAM.

Fale Conosco

Parceiros

® MACHSUPPORT.COM